移至網頁之主要內容區位置
::: 臺北市立松山高級工農職業學校

榮譽榜和公告事項

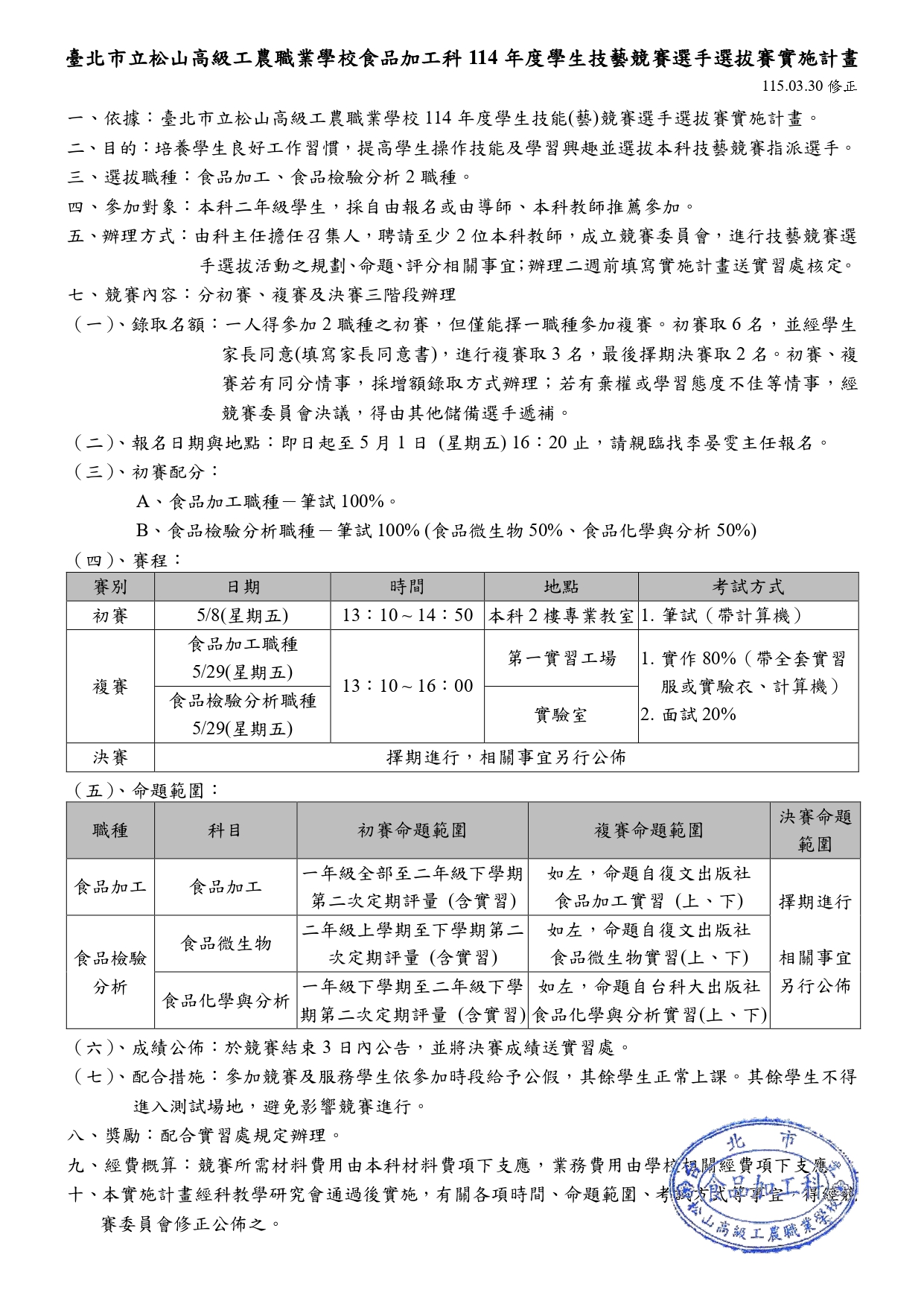
114年度技藝競賽選手選拔實施計畫

{{ $t('FEZ002') }} 食品加工科|



{{ $t('FEZ003') }} Invalid date

{{ $t('FEZ004') }} 2026-05-16|

{{ $t('FEZ005') }} 210|